Instance Verification Kit (IVK)
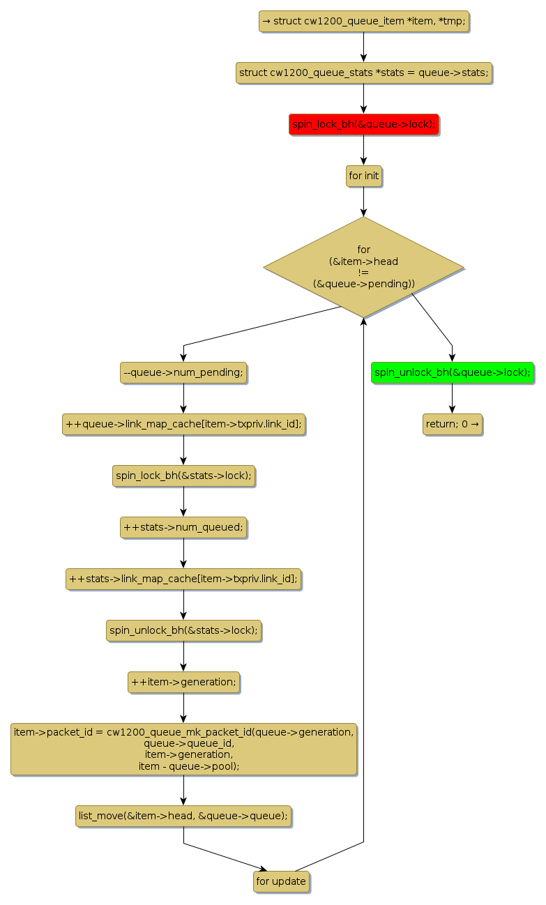
spin lock @ [11044+27+/linux-3.19-rc1/drivers/net/wireless/cw1200/queue.c]
Instance Signature: lock
|
The Matching Pair Graph:
|
|
Function Name
|
Control Flow Graph (CFG)
|
Events Flow Graph (EFG)
|
Source Correspondence
|
|
cw1200_queue_requeue_all
|
|
|
[10899+24+/linux-3.19-rc1/drivers/net/wireless/cw1200/queue.c]
|